- Home
- Opto-Electronics
This device is a high-performance integrated single fibre bi-directional optical transceiver. It has a 1310nm Burst-mode PIN/TIA receiver and a 1490nm DFB laser transmitter.
This EPON OLT Transceiver module is designed for Gigabit Ethernet Passive Optical Networks (EPON) 10km transmission. The module incorporates a 1490nm continuous-mode transmitter and a 1310nm burst-mode receiver.
The transmitter uses a 1490nm DFB laser and an integrated laser driver that is designed to be Class1 eye safe under any single fault event. The laser driver includes automatic power control and temperature compensation circuit, which keep the optical power and extinction ratio constant over the temperature variation and ageing process.
The receiver uses an integrated 1310nm InGaAs PIN photodiode and BM-preamplifier mounted together. The burst-mode receiver is resetless and has wide dynamic range over 21dB can be obtained under all operating conditions. The module has a function to indicate receiver signal-detected status (active high).
An integrated WDM coupler separates the 1490nm output light and 1310nm input optical signal.
The metallic package guarantees excellent EMI and EMC characteristics, which completely comply with required international standards.
Note: minimum order quantity required for this product. Please contact for details.
Features:
- Integrated single fibre bi-directional optical subassembly
- 1310nm Burst-mode PIN/TIA receiver and 1490nm continuous DFB laser transmitter with WDM
- 2*5 SFF metallic package
- +3.3V single power supply
- Low power consumption
- Resetless burst-mode receiver
- Large dynamic range over 21dB
- Settling time less than 400ns
- 0 to 70?C operating ambient temperature
- LVPECL compatible data input/output interface
- LVTTL transmitter laser shutdown
- LVTTL receiver signal-detected indication
- Class 1 laser eye safety standard
- Excellent EMI and EMC characteristics
Applications:
- Optical transceiver for Gigabit Ethernet Passive Optical Networks (EPON) OLT side
Compliance:
- IEEE 802.3ah 1000BASE-PX10
- Small Form Factor Transceiver Multisource Agreement July 5, 2000
Specifications:
Absolute Maximum Ratings
Recommended Operating Conditions
Specifications (tested under recommended conditions, unless otherwise noted)
Pin Definition
Block Diagram
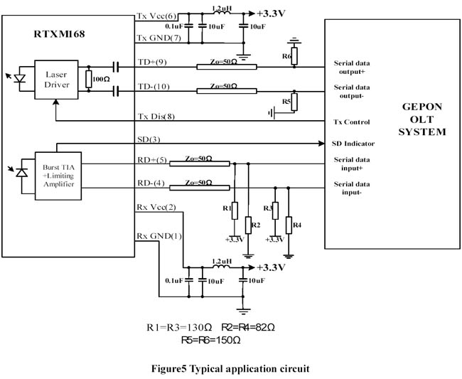
Typical Application Circuits
Package Outline (mm)
Compliance
Order Information
See also:1.25Gb/s 850nm Transmitter with SC Receptacle and Triplexer WDM Couplers for FTTH - 1*2
-
Price: ¥22,287.42
EPON ONU Optical Transceiver - 1.25Gbps 20km
This device is a high-performance integrated single fibre bi-directional optical transceiver. It has...
-
Price: ¥13,985.73
1x2 Triplexer WDM Couplers for FTTH
This device is a high-performance integrated single fibre bi-directional optical transceiver. It has...
-
-5%Price:
¥18,682.54¥17,800.021x3 Triplexer WDM Couplers for FTTH
This device is a high-performance integrated single fibre bi-directional optical transceiver. It has...
Our Offers
Contact Us
- Bitline System Pty. Ltd. 10 Fishburns Road, Galston, NSW 2159, Australia
- +61 2 98991412
- info@oemarket.com
oeMarket.com © 2025
